My latest orchidarium build
Over the past six months, since relocating to Atlanta and establishing my small business, I’ve developed an interest in building terrariums. What began as curiosity and hesitant (probably autistic) fixation has quickly evolved into hands-on practice. I’ve since designed and built four bioactive tanks, with the intent to build many more.
My largest terrarium to date, with >60 species of plants, ranging from carnivorous to begonias and, of course, orchids!
Terrariums are cool because you get to merge your understanding of plants and how they grow with mechanics and logic. As a devops engineer, I also like to automate the boring things.
I liken terrariums such as mine to building an ecosystem and attempting to identify the control factors that matter: is there enough air movement so your plants don’t rot? Enough light that the plants on the bottom of the tank are happy, but the orchids on the log don’t burn? Is water reaching all the places in the tank that matter? Are you monitoring the nitrate level to make sure you’re not over-fertilizing?
And then there’s a whole slew of mechanical problems you can solve.
How it works
This terrarium is a pot-style terrarium. That means the water sprays in the top and collects in the bottom. I also have a fish tank nearby to use as a reservoir and blackwater aquarium.
Blackwater aquarium reservoir.
Then there’s the mechanical setup. Far from the prettiest, but I also learned a lot while tuning all of the loops over the course of months to ensure that the plants inside had what they needed.
Hardware setup that keeps water moving around the tank. I wanted this setup to be portable, so I hung everything off the side of the tank.
In previous builds, I used a small number of misters per pump. This build has 7, and I noticed that there was a lot of water hammer in the lines. I added an accumulator tank (top-right in the image above) and tuned the pressure until the misting pump became quiet throughout most of its misting cycle. It has since been, for the most part, fully automated with the exception of a weekly water check / swap.
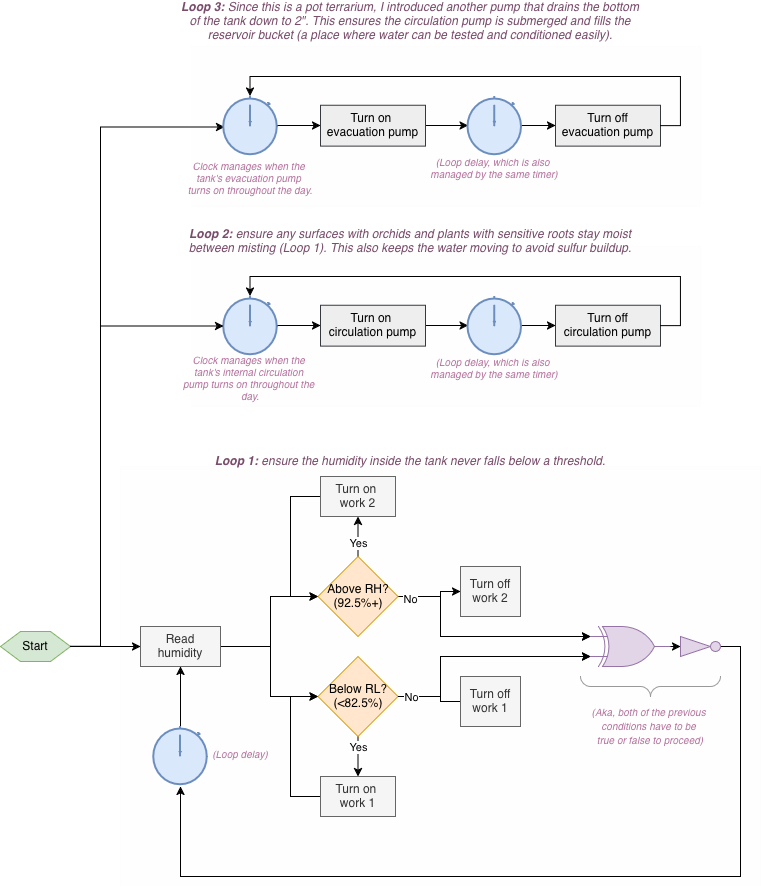
Here also is a flow diagram, outlining the ways in which I ensure water stays moving around the tank. There are 3 pumps for this project, two diaphragm pumps and one, simple, fountain pump. One diaphram pump of course runs the misters, one empties the bottom of the tank, and I’ve submerged the fountain pump in the bottom to raise water up to the top of the logs to keep the orchids’ roots moist.
There are also fans in the tank’s lid to regulate the humidity - they turn on to cause the humidity to drop if it’s too high - and inside the tank for circulation. I’m still looking for a better solution to ensuring there’s circulation inside the tank without introducing outside air (which would, again, cause the humidity inside the tank to drop) that doesn’t lead to eventual hardware failure.
A diagram outlining the ways you can move water around a terrarium.
I am actively working on a monitoring solution for this terrarium. You can check out the code on GitHub.
Plant species
The following species list tracks everything I intentionally placed in this terrarium. I’ve noticed a few species that I did not plant, such as liverwort, which has started growing on the log after only 3-3.5 months or so.
Orchids
- Acianthera Strupifolia - Ecuagenera - this is one of my favorites since spotting it at the Atlanta Botanical Gardens. I already have new roots and leaves growing on this one:)
- Acianthera teres - Ecuagenera
- Aerangis Citrata - Peach State Orchids
- Anathallis Funerea - Ecuagenera - this one has already bloomed for me!
Anathallis Funerea
- Andinia dielsii - Ecuagenera
- Bulbophyllum Careyanum - Peach State Orchids
- Bulbophyllum Habrotinum - Peach State Orchids
- Bulbophyllum Lovely Elizabeth - bought at auction, Atlanta Orchid Society (AOS)
- Bulbophyllum Macrobulbum - Rainbeau Orchids (this site hasn’t been updated since 2014)
- Bulbophyllum Masdevalliaceum - Peach State Orchids
- Bulbophyllum Moniliforme - GrowingMiniature
- Bulbophyllum Odoratissimum - LanlyOrchids
- Bulbophyllum Ovatum - FloraEpiphytica
- Cattleya Nobilior var. Amaliae x Cattleya Wittigiana - bought at auction, Atlanta Orchid Society (AOS)
- Ceratostema Rauhii - Ecuagenera
- Cleisostoma Arietinum - LanlyOrchids
- Dendrobium Jenkinsii - MoonlightMileOrchids
- Dendrobium Vexillarius (f. red) - Ecuagenera
- Dendrobium Fuscifaucium - Peach State Orchids
- Dendrobium Hekouense - Ecuagenera
- Dichaea Laxa - Ecuagenera (x2)
- Dockrillia Calamiforme - Peach State Orchids
- Dracula Lotex - Rainbeau Orchids
- Dresslerella Pertusa - GrowingMiniature - this one is presently blooming as well:)
Dresslerella Pertusa. I first spotted a Dresslerella at the Atlanta Botanical Gardens.
- Dresslerella Sijmiana - Ecuagenera
- Lepanthes Calodictyon - MoonlightMileOrchids - this one has been blooming continuously since it arrived.
Lepanthes Calodictyon, continuously blooming in my terrarium and growing 4 new leaves!
- Lepanthes telipogoniflora - Ecuagenera
- Lockhartia Goyazensis - LouisianaOrchid
- Oeniella Polystachys - Unknown
- Psygmorchis Pusilla - Peach State Orchids
- Polystachya subdiphylla - Unknown
- Pleurothallis cypripedioides - Ecuagenera
- Pleurothallis miranda - Ecuagenera
- Pleurothallis volans - Ecuagenera
- Restrepia Cuprea Ancha - Ecuagenera
- Restrepia Echo - Ecuagenera
- Restrepiopsis Microptera - Ecuagenera
- Specklinia Dressleri - Ecuagenera
- Specklinia Gracillima - pretty sure I bought this at auction, Atlanta Orchid Society (AOS)
- Trisetella regia - Ecuagenera
- Trisetella didyma - Ecuagenera
- Tuberolabium Kotoense
Carnivorous
- Drosera Lasiantha - BogmanPlantenstein
- Drosera Nitidula - BogmanPlantenstein
- Pinguicula ‘Johanna’ (P. agnata x P. debbertiana) - - CarniCove
- Pinguicula Emarginata x Moctezumae - CarniCove
- Pinguicula Laueana x Emarginata - - CarniCove
- Pinguicula Rotundiflora - BogmanPlantenstein
- Utricularia Livida - BogmanPlantenstein
- Utricularia calycifida - RainbowCarnivores
Other
- Antrophyum (species unknown) - SunshineStateFoliage
- Begonia ‘36 / ‘moonlight’ - Botanicaz
- Begonia ‘56 - Botanicaz
- Begonia ‘76 - Botanicaz
- Begonia ‘100 - Botanicaz
- Begonia ‘111 - Botanicaz
- Begonia ‘222 - Botanicaz
- Begonia Abdullahpieei - MyGreenObsession
- Begonia Bipinnatifida - SunshineGreens
- Begonia Chlorosticta sp. Green - DingPlants
- Begonia Minutifolia - MyGreenObsession
- Begonia Pteridiformis - SproutedSiren
- Begonia Pearcei - JurassicJohn
- Begonia Vankerckhovenii - MyGreenObsession
- Ceratostema Glans - WilWestBotanicals
- Corytoplectus Cutucuensis - MyGreenObsession
- Hypnum Imponens (moss) - I should probably invest in other types of moss:)
- Leucolepis acanthoneura (tree moss) - PlantPassion777
- Marcgravia Rectiflora - NextLvlRareTropicals
- Marcgravia sp. Brown (Peru) - SunStateFoliage
- Marcgravia sp. Red - MyFrogParadise
- Microgramma vacciniifolia var. short leaf - SunshineStateFoliage
- Selaginella Diffusa - SunStateFoliage
- Selaginella Erythropus ‘Sanguinea’ - GlassAqua
- Selaginella Wildenowii - Botanicaz
- Solanum sp. Ecuador - MyGreenObsession
orchids
terrariums
personal-collection
}